9月1日,陕西省教育厅正式发布了《关于2025年中国大学生工程实践与创新能力大赛陕西赛区获奖名单的通知》。本届大赛于4月26-27日在长安大学渭水校区举办,学生组比赛共有来自全省48所高校的776支队伍、2900余名学生参与,参赛规模创历史新高。

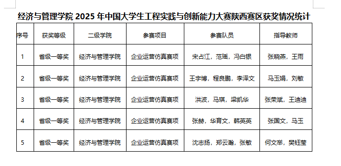
经济与管理学院派出的5支参赛队伍、15名学子表现优异,全部荣获省赛一等奖。本届大赛以“交叉融合工程创新育新质,立德树人强国建设勇担当”为主题,设立新能源车、“智能+”、虚拟仿真三大主线赛道以及陕西省专项赛道,涵盖11个赛项,注重多学科交叉融合与创新实践。
学院高度重视本次竞赛,赛前组织实施严格选拔,开展多轮针对性强化培训。指导教师全程投入,精心辅导,参赛学生积极备赛、反复演练。在企业运营仿真赛项中,学子们凭借扎实的专业基础、出色的创新能力和稳定的临场发挥,脱颖而出。最终,5支参赛队伍全部斩获一等奖。

中国大学生工程实践与创新能力大赛是教育部主办的全国性标杆赛事,每两年举办一届。在本届比赛中,经济与管理学院与创新创业学院紧密协作,取得了学院参赛以来的最佳成绩,充分体现了学院“以赛促学、以赛促教、以赛促创”育人模式的显著成效。学院将以此为契机,进一步深化实践教学改革,持续为培养高素质、复合型经济管理人才贡献力量。