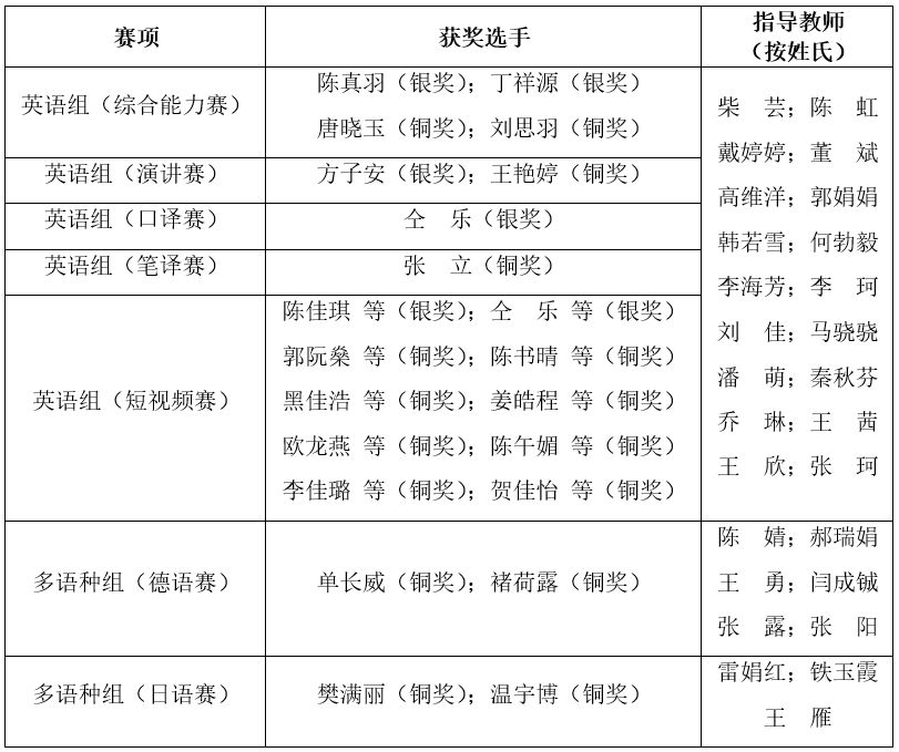
2024年11月2日至3日,由陕西省教育厅主办,西安外国语大学承办的2024“外研社·国才杯”“理解当代中国”全国大学生外语能力大赛陕西省赛顺利落幕。世界杯官网选手共获奖22项,其中银奖6项、铜奖16项。英语组口译赛项成绩为省内同类院校最佳,英语组短视频赛项获奖数量居省内同类院校首位。

本届大赛以“理解中国,沟通世界”为主题,陕西省赛涵盖英语、德语、日语等11个语种,其中英语组设置综合能力、演讲、笔译、口译等5个分赛项。大赛自5月启动以来,陕西赛区共有58所院校、3万余名选手参赛,选手们以扎实的语言功底、开阔的国际视野、良好的跨文化交际能力、丰富的知识积累和强大的综合实力,展现了新时代陕西大学生志存高远、昂扬向上的精神面貌。
自大赛启动以来,在校院两级领导的大力支持下,世界杯官网“外研社·国才杯”“理解当代中国”全国大学生外语能力大赛团队教师精心组织,持续指导。选手们经历校园初、复、决赛和陕西省赛复、决赛的层层选拔与激烈竞争,取得了此次成绩,为学校争得了荣誉。

在学校后勤部门的保障下,团队教师带领世界杯官网十余名非参赛学生统一乘车赴赛场全程观摩学习、交流,实现了课堂传授与课外体验相结合的沉浸式教学。同学们在观赛过程中受益匪浅,对树立其外语学习目标、激发外语学习兴趣具有积极作用,对加强世界杯官网高素质选手的可持续培养工作具有现实意义。

“外研社·国才杯”系列赛事创办于2002年,入选“全国高校学科竞赛排行榜”,已成为全国参赛人数最多、规模最大、水平最高的外语赛事之一。2023年,大赛升级为“外研社•国才杯”“理解当代中国”全国大学生外语能力大赛,旨在纵深推动“三进”工作、深化高校外语教育改革、培养高水平国际传播人才,助力提升我国国际影响力、感召力、塑造力,推进高水平对外开放,促进文明交流互鉴,为构建人类命运共同体积极贡献力量。