关于大赛
为进一步有效推进企业与高校在产教融合、科教融汇方面的创新合作,中国中小企业发展促进中心(工业和信息化部中小企业发展促进中心)、中国中小企业国际合作协会联合中国产学研合作促进会、全国工商联人才交流服务中心、中国教育发展战略学会产教融合专业委员会等共同主办2023首届企校协同创新大赛,为高校和中小企业创新合作搭建新的企校协同平台。
此次大赛将围绕国家重大战略需求和产业发展共性问题,以制造强国为关键问题聚焦,根据龙头企业、创新型中小企业的特点,实现企业与高校的精准对接。旨在突破制约产业行业高质量发展的关键核心技术和共性技术,以破解产业发展中的实际技术和管理问题为主要目标,以校企协同技术创新攻关为基本模式,大力促进企业创新需求与高校成果研发转化的深度融合,推动形成重点服务中小企业发展的企校协同创新创业新做法、新模式。
此次大赛由专项赛、全国总决赛两个阶段组成,各专项赛一等奖参加全国总决赛,全国总决赛一、二、三等奖给予奖金与证书奖励。
关于举办首届企校协同大赛的通知
各有关单位:
为进一步贯彻党中央国务院关于促进中小企业发展、深化产教融合和创新驱动发展战略的决策部署,落实工业和信息化部、教育部、国家知识产权局关于“千校万企”协同创新伙伴行动计划,中国中小企业发展促进中心、中国中小企业国际合作协会联合中国产学研合作促进会、全国工商联人才交流服务中心、中国教育发展战略学会产教融合专业委员会共同主办首届企校协同创新大赛。具体事项通知如下:
大赛目标
大赛以破解企业发展中的实际技术问题为主要目标,以校企协同技术创新攻关为基本模式,大力促进企业创新需求与高校成果研发转化的深度融合,推动形成服务中小企业专精特新发展的校企协同创新工作新经验、新模式。
比赛赛制
大赛由专项赛和全国总决赛组成。参赛团队根据攻关领域报名参加专项赛,获得专项赛一等奖的团队晋级全国总决赛。
(一)专项赛
本届大赛在新一代信息技术、机器人+、新能源汽车、半导体、网络安全、数字孪生等领域设置专项赛,由大赛组委会统一组织协调,由各专项赛承办单位具体实施(专项赛赛项及承办单位见附件)。大赛组委会可根据办赛实际情况对专项赛赛项进行调整。所有专项赛应在2023年11月30日前完成全部举办工作,具体举办日期将在大赛官网上另行通知。
(二)全国总决赛
全国总决赛由大赛主办单位组织举办。参赛项目经过现场演示、答辩、评委亮分环节后,按得分高低产生获奖项目,并举行颁奖。全国总决赛计划于2023年12月举办,具体日期将在大赛官网上另行通知。
组织单位
(一)大赛主办单位
大赛由中国中小企业发展促进中心、中国中小企业国际合作协会联合中国产学研合作促进会、全国工商联人才交流服务中心、中国教育发展战略学会产教融合专业委员会共同主办。大赛设立大赛组委会,负责大赛总体实施与协调推进。
(二)专项赛承办单位
各专项赛承办单位牵头成立各专项赛执委会,按照大赛组委会要求,完成专项赛的组织筹备和具体实施。
参赛主体与比赛内容
参赛团队由高校联合企业组成,按照“高校师生+企业专家”模式搭建。参赛团队的答辩人员应由高校学生担任。
参赛团队根据专项赛领域,由团队内部的企业专家提出企业面临的难点技术问题,联合高校师生开展研究攻关,形成创新性成果。大赛将重点考察、评比问题重要性和成果原创性、突破性和可转化性。
赛事奖励
(一)奖项设置
各专项赛均设置一二三等奖,颁发获奖证书;对专项赛优秀组织单位、优秀工作者颁发相应奖项。全国总决赛设置一二三等奖,颁发奖金和获奖证书;对总决赛优秀组织单位、优秀工作者颁发相应奖项。
(二)实习就业
大赛组委会将向获全国总决赛一、二、三等奖团队的学生推荐就业岗位或实习机会。
(三)宣传展示
大赛组委会将联合人民网、新华网等知名媒体,通过多种渠道对获全国总决赛一等奖的优秀成果进行报道,并视情举办优秀参赛项目成果展。
(四)成果转化支持
大赛组委会将对大赛优秀创新成果转化提供法律咨询、工业设计、知识产权、融资对接等领域支持,并积极安排创业导师和技术、投资、管理等领域专家进行辅导。
参赛报名
参赛团队可通过大赛官网(www.smeie.org.cn)注册提交报名材料。报名截止日期为2023年9月30日。大赛不向参赛者收取任何费用。
联系人:张老师010-82292097;
王老师13121113233、15300267484
电子邮箱:rlzy@chinasme.org.cn
联系地址:北京市海淀区西直门北大街32号枫蓝国际大厦A座1206B
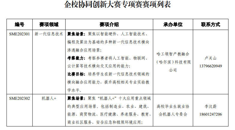
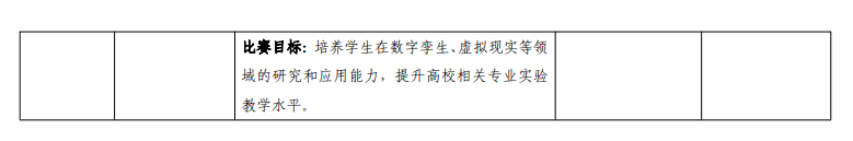
附件:企校协同创新大赛专项赛赛项列表
企校协同创新大赛组委会
(中国中小企业发展促进中心代章)
2023年7月20



