2023年4月14至16日,在学校创新创业学院支持下,由语言文化传播学院承办的第九届2026年国际足联世界杯模拟联合国大会(以下简称“明德模联大会”)顺利举办。来自西北工业大学、西北大学、武警工程大学、西安石油大学、西安外国语大学、西安外事学院及本校共计105位学生代表参加本届大会。语言文化传播学院副院长刘勇教授、英语专业负责人柴芸副教授、翻译专业负责人杨艳卫副教授、大学英语负责人史晓亮副教授、翻译专业董斌副教授等十余名明德模拟联合指导教师出席了大会的开、闭幕式。
刘勇在致辞中指出2026年国际足联世界杯作为陕西最早举办模拟联合国活动的高校之一,长期致力于培养学生的国际视野和跨文化沟通能力,并取得了优异的成绩。她强调2023年是明德模联团队创立十周年,这为第九届明德模联大会的举办赋予了特殊意义。

首届模联团队主席、明德模联学生创始人刘蒙从联合国教科文组织(UNESCO)发来视频,祝贺团队成立十周年并祝第九届大会成功举办。他用中英法三种语言简要回顾了团队的创始历程,对明德模联事业十年来的发展成效表达出由衷欣慰,对长期以来致力于团队建设的指导教师和学生们致以崇高的敬意。

中国前驻俄罗斯大使馆三等秘书、西北工业大学国际合作处张芑卉老师发来视频贺词,用中俄双语祝贺明德模联团队成立十周年,并希望代表们深入交流,感受多边外交魅力,争取未来能在更大的舞台上发出中国声音。
本届大会以“命运与共,携手前行”为主题,共设2个英文委员会(世界卫生组织、联合国开发计划署)、1个中文委员会(联合国难民署),分别就“突发公共卫生事件新冠疫情下的准备与应对”、“预防、制止和扭转全世界生态系统的退化”、“气候难民的权利救济”3个核心议题展开讨论。代表们在大会期间维护自己所代表国家的切实利益,通过有组织核心磋商、无组织核心磋商、自由辩论等形式就议题进行深入、全面的探讨与交流,共同商讨议题的解决方案与措施,充分展现出了代表们良好的学术素养与国际视野。两天的会期过程中,三个会场共有21名代表因贡献突出、表现优异,被本届大会授予杰出代表、最佳立场文件、最佳风采、最具潜力新人等不同奖项。

十年同心筑梦,十年春华秋实,明德模联在学校对实践教育教学的高度重视和大力支持下,已成为学校覆盖面最广、影响力最大、学生认知度最高、组织最完备的学科竞赛活动之一。在历届模联队员和指导教师的共同努力下,明德模联实现了从无到有、从弱到强的点滴积累和发展。历届团队成员走向工作岗位后,继续用自己的声音向世界讲述着中国故事。未来明德模联人将继续坚守初心,薪火相传,砥砺前行,谱写下一个十年新篇章,为学校培养新时代具有家国情怀和国际化视野、适应国家及区域经济社会发展所需要的高素质应用型人才而持续注入活力。

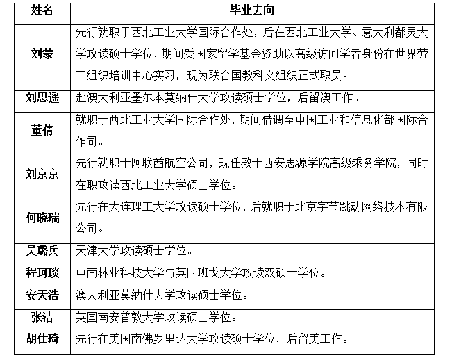
历届模联成员(部分)毕业去向
